2024年12月24日上午,外国语学院开展了一次线上磨课活动,并邀请宁波工程学院外国语学院姜帆博士担任主讲嘉宾,本次活动由王旭莲副院长主持。

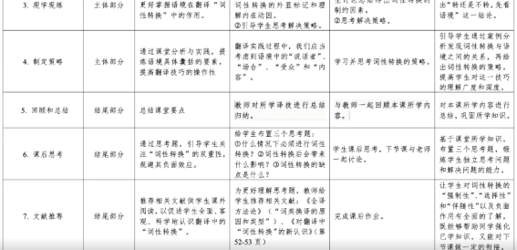
活动中,姜博士首先肯定了教师们的态度,并针对教师们的教学创新报告进行了深入剖析。姜老师强调要注重成果报告中摘要的简明与亮眼,同时摘要需涵盖课程的各种关键要素;其次,在报告中,教师应合理引用理论和文献来支撑教学思想,增强报告的可信度与质量;此外,在教学成果展示方面要详实,不能泛泛而谈,例如教师可以运用柱状图、思维导图等图文并茂的形式直观展现教学改革成果或罗列出近两年与课程相关的成果,如学生竞赛获奖、教研论文等。最后,姜老师指出,在创新方法与教学设计优化方面,教师要将方法与痛点一一对应,加强各环节之间的衔接。




此次指导活动干货满满,参会教师也表示受益匪浅,并将依据姜老师提出的建议深入完善教学创新报告,为教学创新实践增光添彩,也为后续的教学比赛和教学质量提升奠定坚实基础。
(图、文:陈心雨)